Garden Outdoor Lighting Ideas For Your Little Paradise Outdoor Garden Lighting Modern Garden Lighting Solar Lights Garden

Garden Outdoor Lighting Ideas For Your Little Paradise Outdoor Garden Lighting Modern Garden Lighting Solar Lights Garden

Outdoor Garden Light New Outdoor Garden Lights Garden Outdoor Garden Lights Luxury Ideas Garden Wall Lights Fence Decor Outdoor Garden Lighting

Outdoor Garden Light New Outdoor Garden Lights Garden Outdoor Garden Lights Luxury Ideas Garden Wall Lights Fence Decor Outdoor Garden Lighting

Cool 52 Newest Outdoor Lighting Ideas To Your Garden More At Https Decoratrend Com 2019 03 Backyard Lighting Festoon Lighting Garden Outdoor Garden Lighting

Cool 52 Newest Outdoor Lighting Ideas To Your Garden More At Https Decoratrend Com 2019 03 Backyard Lighting Festoon Lighting Garden Outdoor Garden Lighting

30 Diy Lighting Ideas At Night Yard Landscape With Outdoor Lights Gowritter Solar Landscape Lighting Outdoor Landscape Lighting Outdoor Garden Lighting

30 Diy Lighting Ideas At Night Yard Landscape With Outdoor Lights Gowritter Solar Landscape Lighting Outdoor Landscape Lighting Outdoor Garden Lighting

Battery Operated Globe Lights Led Fairy Dust Ball Mercury Glass Globes Solar Lights Garden Backyard Lighting Outdoor Gardens

Battery Operated Globe Lights Led Fairy Dust Ball Mercury Glass Globes Solar Lights Garden Backyard Lighting Outdoor Gardens

Pin On Idee

Pin On Idee

Pin On Idee >

How To Light The Small Garden Small Garden Ideas Holiday Lights Display Dream Garden Outdoor Christmas

How To Light The Small Garden Small Garden Ideas Holiday Lights Display Dream Garden Outdoor Christmas

Pin On Lighting

Pin On Lighting

Discover Even More Info On Outdoor Patio Ideas Backyards Browse Through Our Web Site Clear Cou In 2020 Outdoor Backyard Outdoor Garden Lighting Backyard Lighting

Discover Even More Info On Outdoor Patio Ideas Backyards Browse Through Our Web Site Clear Cou In 2020 Outdoor Backyard Outdoor Garden Lighting Backyard Lighting

Art Nouveau Style Outdoor Lamp Garden Lamps Outdoor Lanterns Lights

Art Nouveau Style Outdoor Lamp Garden Lamps Outdoor Lanterns Lights

Beautiful Inspiring Backyard Garden Lighting Ideas 38 Patio Garden Design Outdoor Gardens Design Outdoor Patio Designs

Beautiful Inspiring Backyard Garden Lighting Ideas 38 Patio Garden Design Outdoor Gardens Design Outdoor Patio Designs

5 Ft Tall Solar Powered 2 In 1 Outdoor Garden Lantern Lamp Post Solar Lamp Post Street Lamp Post Lamp Post Lights

5 Ft Tall Solar Powered 2 In 1 Outdoor Garden Lantern Lamp Post Solar Lamp Post Street Lamp Post Lamp Post Lights

Homemade Simple Garden Lights Diy Outdoor Lighting Ideas There Are A Lot Of Ideas You Can Do To Brighten You Diy Outdoor Lighting Diy Outdoor Garden Lighting

Homemade Simple Garden Lights Diy Outdoor Lighting Ideas There Are A Lot Of Ideas You Can Do To Brighten You Diy Outdoor Lighting Diy Outdoor Garden Lighting

Pin On Outdoor Lighting

Pin On Outdoor Lighting

Four Super Bright Solar Led Fence Lights Solar Fence Lights Fence Lighting Solar Lights Garden

Four Super Bright Solar Led Fence Lights Solar Fence Lights Fence Lighting Solar Lights Garden

Garden Lighting Ideas 2020 Can You Use Led Lights Outside Backyard Lighting Fairy Lights Garden Outdoor

Garden Lighting Ideas 2020 Can You Use Led Lights Outside Backyard Lighting Fairy Lights Garden Outdoor

Allium Starburst Led Solar Outdoor Light Stake Create Stunning Displays In Your Outdoor Space Outdoor Solar Lights Outdoor Christmas Lights Outdoor Lighting

Allium Starburst Led Solar Outdoor Light Stake Create Stunning Displays In Your Outdoor Space Outdoor Solar Lights Outdoor Christmas Lights Outdoor Lighting

2 Pack Pineapple Decor Light Pineapple Solar Garden Lights Etsy In 2021 Solar Lights Garden Outdoor Solar Lanterns Hanging Solar Lights

2 Pack Pineapple Decor Light Pineapple Solar Garden Lights Etsy In 2021 Solar Lights Garden Outdoor Solar Lanterns Hanging Solar Lights

How To Design An Outdoor Garden In 2020 Outdoor Gardens Outdoor Garden Outdoor Garden Lighting

How To Design An Outdoor Garden In 2020 Outdoor Gardens Outdoor Garden Outdoor Garden Lighting

Solar Allium Stake Solar Powered Garden Lights Solar Lights Garden Outdoor Solar

Solar Allium Stake Solar Powered Garden Lights Solar Lights Garden Outdoor Solar

Pin By رزاق منشد On Laight Style Solar Powered Garden Lights Led Outdoor Lighting Solar Lights

Pin By رزاق منشد On Laight Style Solar Powered Garden Lights Led Outdoor Lighting Solar Lights

3colors Mini Home Garden Outdoor Solar Power Rainproof Led Light Palace Lawn Lamp Wish Solar Lights Garden Solar Powered Garden Lights Outdoor Solar Lanterns

3colors Mini Home Garden Outdoor Solar Power Rainproof Led Light Palace Lawn Lamp Wish Solar Lights Garden Solar Powered Garden Lights Outdoor Solar Lanterns

40 Ultimate Garden Lighting Ideas Led Garden Lights Garden Lighting Outdoor Garden Lighting

40 Ultimate Garden Lighting Ideas Led Garden Lights Garden Lighting Outdoor Garden Lighting

Garden Lighting Ideas To Upgrade Your Outdoor Space Outdoor Garden Lighting Garden Lighting Landscape Lighting

Garden Lighting Ideas To Upgrade Your Outdoor Space Outdoor Garden Lighting Garden Lighting Landscape Lighting

1

1

Bright Outdoor Garden Lights In 2020 Outdoor Garden Lighting Garden Lighting White Gardens

Bright Outdoor Garden Lights In 2020 Outdoor Garden Lighting Garden Lighting White Gardens

Creative Diy Landscaping With Garden Lights Garden Lighting Design Outdoor Garden Lighting Backyard Landscaping

Creative Diy Landscaping With Garden Lights Garden Lighting Design Outdoor Garden Lighting Backyard Landscaping

Cafe Bistro Lights Ooh La La Yard Envy Garden Lighting Design Outdoor Patio Lights Diy Outdoor Lighting

Cafe Bistro Lights Ooh La La Yard Envy Garden Lighting Design Outdoor Patio Lights Diy Outdoor Lighting

40 Cm Modern Outdoor Garden Lamp Lamps Zone Lawn Lights Outdoor Garden Lighting Solar Landscape Lighting

40 Cm Modern Outdoor Garden Lamp Lamps Zone Lawn Lights Outdoor Garden Lighting Solar Landscape Lighting

5 Diy Backyard Outdoor Garden Ideas Talkdecor Outdoor Garden Lighting Diy Outdoor Lighting Solar Lights Garden

5 Diy Backyard Outdoor Garden Ideas Talkdecor Outdoor Garden Lighting Diy Outdoor Lighting Solar Lights Garden

Solar Powered Mason Jar Lights Eco Friendly Mason Jar Etsy Outdoor Solar Lights Mason Jar Lighting Jar Lights

Solar Powered Mason Jar Lights Eco Friendly Mason Jar Etsy Outdoor Solar Lights Mason Jar Lighting Jar Lights

Pin On For The Home

Pin On For The Home

Outdoor Wall Light Pegasi Garden Light Aviailable In Three Finishes Garden Wall Lights Wall Lights Solar Deck Lights

Outdoor Wall Light Pegasi Garden Light Aviailable In Three Finishes Garden Wall Lights Wall Lights Solar Deck Lights

1 2 4 Pack Led Waterproof Flickering Flame Solar Torch Light Garden Lamp Outdoor Solar Lamp Solar Led Lights Solar Led Lights Outdoor Solar Lights Garden

1 2 4 Pack Led Waterproof Flickering Flame Solar Torch Light Garden Lamp Outdoor Solar Lamp Solar Led Lights Solar Led Lights Outdoor Solar Lights Garden

Amazon Com Solmore Solar Lights Led Color Changing Solar Table Lights Mosaic Glass Ball Solar Outdoor Garden Lights Sola Mosaic Glass Solar Lights Solar Led

Amazon Com Solmore Solar Lights Led Color Changing Solar Table Lights Mosaic Glass Ball Solar Outdoor Garden Lights Sola Mosaic Glass Solar Lights Solar Led

Pin On Housewarming Party

Pin On Housewarming Party

Top 10 Best Solar Garden Lights In 2020 Reviews Amaperfect In 2020 Best Solar Garden Lights Solar Lights Garden Outdoor Solar Lights

Top 10 Best Solar Garden Lights In 2020 Reviews Amaperfect In 2020 Best Solar Garden Lights Solar Lights Garden Outdoor Solar Lights

Led Bollard Light Pastorale I Cementi Collection By Lucifero S Modern Garden Lighting Led Outdoor Lighting Bollard Lighting

Led Bollard Light Pastorale I Cementi Collection By Lucifero S Modern Garden Lighting Led Outdoor Lighting Bollard Lighting

Solar Lawn Lamp Outdoor Garden Path Lawn Light Solar Bollard Light Led Solar Stick Lights Ys L1 Lawn Lights Outdoor Pathway Lighting Outdoor Solar Lights

Solar Lawn Lamp Outdoor Garden Path Lawn Light Solar Bollard Light Led Solar Stick Lights Ys L1 Lawn Lights Outdoor Pathway Lighting Outdoor Solar Lights

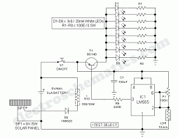
Outdoor Garden Solar Lights Circuit Schematic All For Dean To Read Laura To Ignore Solar Lights Garden Solar Lights Solar Garden Lamps

Outdoor Garden Solar Lights Circuit Schematic All For Dean To Read Laura To Ignore Solar Lights Garden Solar Lights Solar Garden Lamps

Explore Garden Lighting Ideas On Pinterest See More Ideas About Garden Lighting Ideas Landscaping B Backyard Landscaping Minimalist Garden Modern Garden

Explore Garden Lighting Ideas On Pinterest See More Ideas About Garden Lighting Ideas Landscaping B Backyard Landscaping Minimalist Garden Modern Garden

Belfast Outdoor Light By Garden Trading Outdoor Wall Lighting Porch Lighting Barn Lighting

Belfast Outdoor Light By Garden Trading Outdoor Wall Lighting Porch Lighting Barn Lighting

Walensee Solar Lantern Outdoor Garden Hanging Lantern Hanging Solar Lights Outdoor Waterproof Led Table Lamp Hanging Solar Lights Garden Lanterns Outdoor Solar

Walensee Solar Lantern Outdoor Garden Hanging Lantern Hanging Solar Lights Outdoor Waterproof Led Table Lamp Hanging Solar Lights Garden Lanterns Outdoor Solar

Solar Led Strip Line Light Outdoor Garden Lighting Solar Led Garden Lights Solar Lights Garden

Solar Led Strip Line Light Outdoor Garden Lighting Solar Led Garden Lights Solar Lights Garden

Pin On Abagael S Board

Pin On Abagael S Board

Diy Outdoor Fence Solar Lights 15 Ideas Backyard Lighting Backyard Fences Outdoor Garden Lighting

Diy Outdoor Fence Solar Lights 15 Ideas Backyard Lighting Backyard Fences Outdoor Garden Lighting

Garden Lighting Uk Google Search In 2020 Solar Led Lights Outdoor Solar Lights Outdoor Lighting

Garden Lighting Uk Google Search In 2020 Solar Led Lights Outdoor Solar Lights Outdoor Lighting

Aurora Bulb Solar Light Gs 124b Fpw Outdoor Solar Lights Wall Lights Solar Post Lights

Aurora Bulb Solar Light Gs 124b Fpw Outdoor Solar Lights Wall Lights Solar Post Lights

Waterproof Wall Mount Solar Lights Outdoor Pathway Gate Bright White Lamp 2pcs Solar Lamp Solarlamp Sola Outdoor Solar Lights Solar Lamp Outdoor Pathways

Waterproof Wall Mount Solar Lights Outdoor Pathway Gate Bright White Lamp 2pcs Solar Lamp Solarlamp Sola Outdoor Solar Lights Solar Lamp Outdoor Pathways

Https Encrypted Tbn0 Gstatic Com Images Q Tbn And9gcs2pkchcrnyfyxsxzo8nkvyjccjsp2u Gyypdjkyhxmrb Ayyaj Usqp Cau

Https Encrypted Tbn0 Gstatic Com Images Q Tbn And9gcs2pkchcrnyfyxsxzo8nkvyjccjsp2u Gyypdjkyhxmrb Ayyaj Usqp Cau

Source : pinterest.com