Clap And Turn The Light Bulb Lights Led Light Bulb Led Light Lamp Globe Light Bulbs

Clap And Turn The Light Bulb Lights Led Light Bulb Led Light Lamp Globe Light Bulbs

Smartphone Controlled Light Bulb Now You No Longer Have To Clap Your Hands To Turn Off The Lights Light Bulb Smartphone Smart Lights

Smartphone Controlled Light Bulb Now You No Longer Have To Clap Your Hands To Turn Off The Lights Light Bulb Smartphone Smart Lights

Very Simple Clap Switch Circuit For On Off Light And Fan Simple Clap On Off Switch C Electronic Circuit Projects Electronics Circuit Electronic Circuit Design

Very Simple Clap Switch Circuit For On Off Light And Fan Simple Clap On Off Switch C Electronic Circuit Projects Electronics Circuit Electronic Circuit Design

5 Devices To Pair With Your Smart Home Voice Assistant Light Bulb Led Light Bulb Smart Light Bulbs

5 Devices To Pair With Your Smart Home Voice Assistant Light Bulb Led Light Bulb Smart Light Bulbs

Let S Make A Clap Switch Circuit Circuit Switch Electronics Projects

Let S Make A Clap Switch Circuit Circuit Switch Electronics Projects

Details About New 3 5 7 9w E27 Pir Infrared Motion Sensor Detection Auto Lamp Led Light Bulb In 2020 Led Globe Lights Bulb Car Led Lights

Details About New 3 5 7 9w E27 Pir Infrared Motion Sensor Detection Auto Lamp Led Light Bulb In 2020 Led Globe Lights Bulb Car Led Lights

Details About New 3 5 7 9w E27 Pir Infrared Motion Sensor Detection Auto Lamp Led Light Bulb In 2020 Led Globe Lights Bulb Car Led Lights >

Transform Any Standard Light Bulb To Remote Control Even Has Keychain Clapping All The Time Can Break Hands Led Light Bulbs Bulb Light Bulb

Transform Any Standard Light Bulb To Remote Control Even Has Keychain Clapping All The Time Can Break Hands Led Light Bulbs Bulb Light Bulb

Clap Sensor Based Light Bulb On Off Control Electronic Diy Kit Diy Electronic Kits Diy Electronics Diy Kits

Clap Sensor Based Light Bulb On Off Control Electronic Diy Kit Diy Electronic Kits Diy Electronics Diy Kits

Pin On Electrical Technology

Pin On Electrical Technology

Two Free Energy 230v Light Bulbs Using Magnet For Lifetime 230v Light Bulbs Using Pc Cooling Fan You Free Energy Free Energy Projects Free Energy Generator

Two Free Energy 230v Light Bulbs Using Magnet For Lifetime 230v Light Bulbs Using Pc Cooling Fan You Free Energy Free Energy Projects Free Energy Generator

Simple Clap Switch Circuit Using Bc547 Transistor Home Automation Home Automation Transistors Circuit

Simple Clap Switch Circuit Using Bc547 Transistor Home Automation Home Automation Transistors Circuit

Clap Activated Light Circuit Gadgetronicx Circuit Design Circuit Electronics Circuit

Clap Activated Light Circuit Gadgetronicx Circuit Design Circuit Electronics Circuit

How To Make A Clap Switch At Home Control Your Light Fan Just Using Clap Diy You Electronic Circuit Projects Electronics Mini Projects Free Energy Projects

How To Make A Clap Switch At Home Control Your Light Fan Just Using Clap Diy You Electronic Circuit Projects Electronics Mini Projects Free Energy Projects

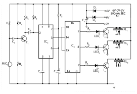
Clap Switch Based Light Bulb Control With Ac Supply Input Electronic Project Electronics Projects Simple Electronics Electronics Projects Diy

Clap Switch Based Light Bulb Control With Ac Supply Input Electronic Project Electronics Projects Simple Electronics Electronics Projects Diy

Circuit Diagram Of Clap Operated Remote Fan Switch Remote Control Light Circuit Diagram Remote Control

Circuit Diagram Of Clap Operated Remote Fan Switch Remote Control Light Circuit Diagram Remote Control

Gems Smart Led Light Bulb Led Light Bulb Light Bulb Bulb

Gems Smart Led Light Bulb Led Light Bulb Light Bulb Bulb

Clap Table Lamp Lamp Lamp Design Table Lamp

Clap Table Lamp Lamp Lamp Design Table Lamp

Automatic Street Light Light Sensor Street Light Without Battery And Relay Youtube Electronic Circuit Projects Light Sensor Electronic Engineering

Automatic Street Light Light Sensor Street Light Without Battery And Relay Youtube Electronic Circuit Projects Light Sensor Electronic Engineering

Ilc Rgb Led Light Bulb Color Changing Light Bulb Color Changing Lights Led Light Bulb

Ilc Rgb Led Light Bulb Color Changing Light Bulb Color Changing Lights Led Light Bulb

Top 5 Useful Diy Projects Using Old Cfl Light Bulb Diy Ideas Don T Throw Youtube Electronics Projects Diy Light Bulb Diy Electronics

Top 5 Useful Diy Projects Using Old Cfl Light Bulb Diy Ideas Don T Throw Youtube Electronics Projects Diy Light Bulb Diy Electronics

The 1 Clap Night Lamp Diyhomedecor In 2020 Night Lamps Night Light Lamp Light

The 1 Clap Night Lamp Diyhomedecor In 2020 Night Lamps Night Light Lamp Light

Pin On Electrical Technology

Pin On Electrical Technology

E27 Socket Lamp Yellow Lamp Pendant Lamp Pendant Light Design

E27 Socket Lamp Yellow Lamp Pendant Lamp Pendant Light Design

Fully Assembled Clap Switch For 100 220v Ac Light Bulbs Buildcircuit Electronics Bulb Light Bulbs Switch

Fully Assembled Clap Switch For 100 220v Ac Light Bulbs Buildcircuit Electronics Bulb Light Bulbs Switch

Clap Switch Circuit Electrical Circuit Diagram Circuit Electronic Circuit Projects

Clap Switch Circuit Electrical Circuit Diagram Circuit Electronic Circuit Projects

Calicot Suspended Ceiling Light In Moulded Polyurethane Foam By Roset S Favourite Nathan Yong 50cm Dia Shade Suspended Ceiling Lights Ceiling Lights Light

Calicot Suspended Ceiling Light In Moulded Polyurethane Foam By Roset S Favourite Nathan Yong 50cm Dia Shade Suspended Ceiling Lights Ceiling Lights Light

Light In The Bubble Pendant Lamp Reinterprets The Traditional Bulb Designboom Shop Led Bulb Design Led Bulb Pendant Lamp

Light In The Bubble Pendant Lamp Reinterprets The Traditional Bulb Designboom Shop Led Bulb Design Led Bulb Pendant Lamp

Simple Clap Control Home Automation Youtube Arduino Home Automation Electronics Projects Diy Electronic Circuit Projects

Simple Clap Control Home Automation Youtube Arduino Home Automation Electronics Projects Diy Electronic Circuit Projects

Pin Pa Bolig Indretning

Pin Pa Bolig Indretning

Clap Switch Sensor Piezo Touch Based Motor Fan Control Brown Pcb Electronic Project In 2020 Electronics Projects Projects Sensor

Clap Switch Sensor Piezo Touch Based Motor Fan Control Brown Pcb Electronic Project In 2020 Electronics Projects Projects Sensor

Der Mini Light Deckenspot Clap Trio Ist Die Perfekte Erganzung Der Clap Serie Wahrend Die Clap Und Clap Mini Leuchten In Der Regel In 2020 Ceiling Lights Light Lights

Der Mini Light Deckenspot Clap Trio Ist Die Perfekte Erganzung Der Clap Serie Wahrend Die Clap Und Clap Mini Leuchten In Der Regel In 2020 Ceiling Lights Light Lights

An Led Lamp That Looks Like A Light Bulb Full Of Water Water Balloons Balloon Lights Balloon Chandelier

An Led Lamp That Looks Like A Light Bulb Full Of Water Water Balloons Balloon Lights Balloon Chandelier

C By Ge A19 Bluetooth Smart Led Light Bulb 2 Pack Multicolor 93106796 Best Buy In 2020 Smart Bulbs Led Light Bulb Light Bulb

C By Ge A19 Bluetooth Smart Led Light Bulb 2 Pack Multicolor 93106796 Best Buy In 2020 Smart Bulbs Led Light Bulb Light Bulb

How To Make Automatic Led Bulb At Home Diy Project Youtube Led Bulb Led Projects Led

How To Make Automatic Led Bulb At Home Diy Project Youtube Led Bulb Led Projects Led

Euri Lighting 60 Watt Equivalent Br30 Dimmable Color And Smart Led Light Bulb In White 1 Bulb Lis B1003 The Home Depot In 2020 Led Light Bulb Led Lighting Bedroom Light Bulb

Euri Lighting 60 Watt Equivalent Br30 Dimmable Color And Smart Led Light Bulb In White 1 Bulb Lis B1003 The Home Depot In 2020 Led Light Bulb Led Lighting Bedroom Light Bulb

How To Make 220v Automatic On Off Light Circuit No Battery Simple Dark Sensor Circuit Youtube Sensor Circuit Battery

How To Make 220v Automatic On Off Light Circuit No Battery Simple Dark Sensor Circuit Youtube Sensor Circuit Battery

Pin On Smart Light

Pin On Smart Light

How To Make 230v Auto On Off Led Light Bulb Diy Dark Sensor Youtube Led Light Bulb Diy Light Bulb Led

How To Make 230v Auto On Off Led Light Bulb Diy Dark Sensor Youtube Led Light Bulb Diy Light Bulb Led

Pin On Elektronika

Pin On Elektronika

Perfect Lovers Progetti Di Illuminazione Design Della Lampada Lampade A Sospensione

Perfect Lovers Progetti Di Illuminazione Design Della Lampada Lampade A Sospensione

Below Is A Simple Clap Switch Circuit For Electronics Amateurs Which Could Turn On Off A Bulb Fan Radio And So Circuit Circuit Projects Electronics Circuit

Below Is A Simple Clap Switch Circuit For Electronics Amateurs Which Could Turn On Off A Bulb Fan Radio And So Circuit Circuit Projects Electronics Circuit

Skipper Regalleuchte Weiss Toshi Lamp Decor Desk Lamp

Skipper Regalleuchte Weiss Toshi Lamp Decor Desk Lamp

8 Lighting Tricks From The Pros Favorite Lighting Lighting Bulb

8 Lighting Tricks From The Pros Favorite Lighting Lighting Bulb

Light Bulb Self Destructing Bettereveryloop Bulb Light Bulb Edison Light Bulbs

Light Bulb Self Destructing Bettereveryloop Bulb Light Bulb Edison Light Bulbs

Halonix Smart Bulb 12w Compatible With Alexa Google Assistant Smart Bulb Led Smart Bulb Bulb

Halonix Smart Bulb 12w Compatible With Alexa Google Assistant Smart Bulb Led Smart Bulb Bulb

Edison Lighting Bulb E27 Filament Light Bulb Luxenmart Up To 80 Off Edison Light Bulbs Filament Bulb Lighting Bulb

Edison Lighting Bulb E27 Filament Light Bulb Luxenmart Up To 80 Off Edison Light Bulbs Filament Bulb Lighting Bulb

Clap Sensor Based Light Bulb Control Diy Kit Available At The Following Sites Www Etsy Com In En Listing Electronics Projects Diy Diy Kits Diy Electronics

Clap Sensor Based Light Bulb Control Diy Kit Available At The Following Sites Www Etsy Com In En Listing Electronics Projects Diy Diy Kits Diy Electronics

Smart Flood Light Ilintek Bluetooth Recessed Light Bulb Color Changing Retrofit Fixture Tunable White Dimmable 13w Equival Smart Bulb Flood Lights Light Bulb

Smart Flood Light Ilintek Bluetooth Recessed Light Bulb Color Changing Retrofit Fixture Tunable White Dimmable 13w Equival Smart Bulb Flood Lights Light Bulb

Petale Circle Pendant Luceplan Usa At Lightology Compact Fluorescent Bulbs Luce Plan Circle Pendant

Petale Circle Pendant Luceplan Usa At Lightology Compact Fluorescent Bulbs Luce Plan Circle Pendant

Source : pinterest.com