Honeywell Programmable Light Switch Timers Automatic Lights And 7 Day Programmable Light Switch Timers Honeywell Rpls730b1000 U 7 Day Programmable Light Swit Light Switch Timer Light Switch Timer

Honeywell Programmable Light Switch Timers Automatic Lights And 7 Day Programmable Light Switch Timers Honeywell Rpls730b1000 U 7 Day Programmable Light Swit Light Switch Timer Light Switch Timer

Honeywell Home 120 Volt 7 Day Programmable Indoor Light Switch Timer Rpls530a1038 U The Home Depot Light Switch Timer Digital Timer Light Switch

Honeywell Home 120 Volt 7 Day Programmable Indoor Light Switch Timer Rpls530a1038 U The Home Depot Light Switch Timer Digital Timer Light Switch

27 Cheap Ways To Upgrade Your Home Light Switch Timer Light Switch Solar Time

27 Cheap Ways To Upgrade Your Home Light Switch Timer Light Switch Solar Time

This Is Neat Automatic Wall Switch Timer 34 99 Www Improvementscatalog Com Fits Right Over A Switch Timer Fan Light Switch Space Saving Storage

This Is Neat Automatic Wall Switch Timer 34 99 Www Improvementscatalog Com Fits Right Over A Switch Timer Fan Light Switch Space Saving Storage

Automatic On And Off Light Switch Simple Diy Project Youtube Light Switch Night Light Light

Automatic On And Off Light Switch Simple Diy Project Youtube Light Switch Night Light Light

Motion Sensor Light Switch Light Sensor Motion Sensor Lights Light Sensor Circuit

Motion Sensor Light Switch Light Sensor Motion Sensor Lights Light Sensor Circuit

Motion Sensor Light Switch Light Sensor Motion Sensor Lights Light Sensor Circuit >

The Best Outdoor Light Timer My Favorite New Gadget Driven By Decor Home Gadgets Garage Lighting Home Technology

The Best Outdoor Light Timer My Favorite New Gadget Driven By Decor Home Gadgets Garage Lighting Home Technology

39 Install Motion Detector Lighting Motion Sensor Lights Motion Light Switch Hall Lighting

39 Install Motion Detector Lighting Motion Sensor Lights Motion Light Switch Hall Lighting

Day Night Switch Light Sensor Switch Automatic Light Switch Home Automation Light Sensor Switch Light Sensor Light Switch

Day Night Switch Light Sensor Switch Automatic Light Switch Home Automation Light Sensor Switch Light Sensor Light Switch

Motion Sensor Light Wireless Remote Light Switch By Adt Remote Light Switch Sensor Smart Lights

Motion Sensor Light Wireless Remote Light Switch By Adt Remote Light Switch Sensor Smart Lights

2 18 Buy Here Https Alitems Com G 1e8d114494ebda23ff8b16525dc3e8 I 5 Ulp Https 3a 2f 2fwww Aliexpress Com 2 Light Sensor Switch Light Sensor Street Light

2 18 Buy Here Https Alitems Com G 1e8d114494ebda23ff8b16525dc3e8 I 5 Ulp Https 3a 2f 2fwww Aliexpress Com 2 Light Sensor Switch Light Sensor Street Light

Cabinet Door Hinge Light Switch Door Switch Closet Lighting Led Closet Light

Cabinet Door Hinge Light Switch Door Switch Closet Lighting Led Closet Light

Honeywell Home Econoswitch 7 Day Programmable Light Switch Timer Light Switch Timer Light Switch Timer

Honeywell Home Econoswitch 7 Day Programmable Light Switch Timer Light Switch Timer Light Switch Timer

Pin On Mini Projects

Pin On Mini Projects

Visit To Buy Newest Automatic Auto On Off Photocell Street Light Switch Photo Control Photoswitch Remote Control Light Light Switch Outdoor Lighting Design

Visit To Buy Newest Automatic Auto On Off Photocell Street Light Switch Photo Control Photoswitch Remote Control Light Light Switch Outdoor Lighting Design

110v 220v On Off Auto Wall Mount Motion Sensor Automatic Pir Infrared Sensor Light Switch With9m Max Et033 Light Sensor Light Switch Light Control

110v 220v On Off Auto Wall Mount Motion Sensor Automatic Pir Infrared Sensor Light Switch With9m Max Et033 Light Sensor Light Switch Light Control

Switch Home Automation Closet Lighting Home

Switch Home Automation Closet Lighting Home

Install Automatic Light Sensor Switch Led Floodlight Auto Day Night Off On Youtube Light Sensor Switch Light Sensor Light Switch

Install Automatic Light Sensor Switch Led Floodlight Auto Day Night Off On Youtube Light Sensor Switch Light Sensor Light Switch

Automatic Washroom Light Switch Circuit Diagram And Working Light Switch Circuit Diagram Electronics Projects

Automatic Washroom Light Switch Circuit Diagram And Working Light Switch Circuit Diagram Electronics Projects

Hykolity Vacancy Occupancy Pir Motion Sensor Wall Switch Neutral Wire Required Single Pole Automatic And Manual On Off For Lights Corridor And Staircase 2 Pa Motion Sensor Sensor Motion

Hykolity Vacancy Occupancy Pir Motion Sensor Wall Switch Neutral Wire Required Single Pole Automatic And Manual On Off For Lights Corridor And Staircase 2 Pa Motion Sensor Sensor Motion

Pin On Electrical Equipment Supplies

Pin On Electrical Equipment Supplies

Wall Mount Ir Infrared Motion Sensor Automatic Light Lamp Switch Sound Switch Pir Detector Ac200 250v Lamp Switch Lamp Light Motion Sensor

Wall Mount Ir Infrared Motion Sensor Automatic Light Lamp Switch Sound Switch Pir Detector Ac200 250v Lamp Switch Lamp Light Motion Sensor

Honeywell Home 120 Volt 7 Day Programmable Indoor Light Switch Timer With Automatic Daylight Savings Rpls540a1002 U The Home Depot Light Switch Timer Light Switch Home Thermostat

Honeywell Home 120 Volt 7 Day Programmable Indoor Light Switch Timer With Automatic Daylight Savings Rpls540a1002 U The Home Depot Light Switch Timer Light Switch Home Thermostat

110v 130v Ac On Off Auto Wall Mount Motion Sensor Switch Automatic Pir Infrared Sensor Light Switch With Light Control T25 Light Sensor Motion Sensor Light Switch

110v 130v Ac On Off Auto Wall Mount Motion Sensor Switch Automatic Pir Infrared Sensor Light Switch With Light Control T25 Light Sensor Motion Sensor Light Switch

Https Encrypted Tbn0 Gstatic Com Images Q Tbn And9gctva0upf 8jkzcdgmz7f74w9yg3n4qjo 3halszzio Usqp Cau

Https Encrypted Tbn0 Gstatic Com Images Q Tbn And9gctva0upf 8jkzcdgmz7f74w9yg3n4qjo 3halszzio Usqp Cau

Light Switch Wiring Diagram Australia Hpm Photoelectric Sensor To Outdoor Ceiling For Outside Mot Photoelectric Sensor Motion Sensor Lights Light Switch Wiring

Light Switch Wiring Diagram Australia Hpm Photoelectric Sensor To Outdoor Ceiling For Outside Mot Photoelectric Sensor Motion Sensor Lights Light Switch Wiring

Top Greener Automatic Pir Occupancy Motion Sensor Switch W 47 Manual On 47 Off Option White Motion Sensor Lights Motion Sensor Motion Detector

Top Greener Automatic Pir Occupancy Motion Sensor Switch W 47 Manual On 47 Off Option White Motion Sensor Lights Motion Sensor Motion Detector

Amy Nice Gifts New Arrive Ir Infrared Motion Sensor Automatic On Off Light Lamp Switch 200v 250v Ac Tdl 2180j Lamp Switch Lamp Light Motion Sensor Lights

Amy Nice Gifts New Arrive Ir Infrared Motion Sensor Automatic On Off Light Lamp Switch 200v 250v Ac Tdl 2180j Lamp Switch Lamp Light Motion Sensor Lights

10 Pack Snappower Switchlight Led Night Light For Light Switches Light Switch Wall Plate With Built In Led N In 2020 Lamp Switch Led Night Light Plates On Wall

10 Pack Snappower Switchlight Led Night Light For Light Switches Light Switch Wall Plate With Built In Led N In 2020 Lamp Switch Led Night Light Plates On Wall

Lutron Motion Sensor Occupancy Detector Detection Automatic Light Switch 2 Pack Lutron Motion Sensor Motion Detector Sensor

Lutron Motion Sensor Occupancy Detector Detection Automatic Light Switch 2 Pack Lutron Motion Sensor Motion Detector Sensor

Topgreener Pir Motion Sensor Light Switch Occupancy Detector 1 Pole 500w Tsos5 Motion Sensor Lights Light Switch Motion Activated Light

Topgreener Pir Motion Sensor Light Switch Occupancy Detector 1 Pole 500w Tsos5 Motion Sensor Lights Light Switch Motion Activated Light

Control Lights Indoors Or Out With An Automatic Light Switch You Can Wire And Install Yourself In 2020 Light Switch Installation Switch

Control Lights Indoors Or Out With An Automatic Light Switch You Can Wire And Install Yourself In 2020 Light Switch Installation Switch

Heath Zenith Motion Activated Wall Light Switch Walmart Com Motion Sensor Light Switch Sensor

Heath Zenith Motion Activated Wall Light Switch Walmart Com Motion Sensor Light Switch Sensor

Pin By Hans Hogerhuis On Elektro Techniek In 2020 Led Light Switch Motion Sensor Motion

Pin By Hans Hogerhuis On Elektro Techniek In 2020 Led Light Switch Motion Sensor Motion

Automatic Wall Switch Timer Timer Wireless Lights Remote Control Light

Automatic Wall Switch Timer Timer Wireless Lights Remote Control Light

Motion Czujnik Wlacznik Swiatla Na Zewnatrz Ac 220 V Automatyczne Podczerwieni Pir Motion Przelacznik Czujni Motion Sensor Lights Light Sensor Led Light Switch

Motion Czujnik Wlacznik Swiatla Na Zewnatrz Ac 220 V Automatyczne Podczerwieni Pir Motion Przelacznik Czujni Motion Sensor Lights Light Sensor Led Light Switch

Single Snappower Switchlight Light Switch Cover Plate W Https Www Amazon Com Dp B076zyvctn Light Switch Plate Cover Light Switch Covers Led Night Light

Single Snappower Switchlight Light Switch Cover Plate W Https Www Amazon Com Dp B076zyvctn Light Switch Plate Cover Light Switch Covers Led Night Light

Pin On Real Mommy Stuff

Pin On Real Mommy Stuff

Day Night Automatic Triac Switch Circuit Electronic Circuit Design Electronic Circuit Projects Electronics Mini Projects

Day Night Automatic Triac Switch Circuit Electronic Circuit Design Electronic Circuit Projects Electronics Mini Projects

Automatic Infrared Pir Motion Sensor Switch For Light Fan 110v 220v Ac Motion Sensor Sensor Led Light Switch

Automatic Infrared Pir Motion Sensor Switch For Light Fan 110v 220v Ac Motion Sensor Sensor Led Light Switch

Pin On Ldv

Pin On Ldv

Pin On Ceiling Lights Fans

Pin On Ceiling Lights Fans

Circuit Diagram For Bathroom Light Off Timer Engineersgarage Circuit Diagram Electronics Engineering Projects Circuit

Circuit Diagram For Bathroom Light Off Timer Engineersgarage Circuit Diagram Electronics Engineering Projects Circuit

Automatic On And Off Light Switch Simple Diy Project Youtube Easy Diy Led Projects Diy Electronics

Automatic On And Off Light Switch Simple Diy Project Youtube Easy Diy Led Projects Diy Electronics

Visit To Buy 220v As 20 Automatic Photoelectric Garden Street Light Switch Auto On Off Light Control Street Light Sens Light Sensor Light Switch Street Light

Visit To Buy 220v As 20 Automatic Photoelectric Garden Street Light Switch Auto On Off Light Control Street Light Sens Light Sensor Light Switch Street Light

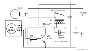
Automatic Staircase Lights Using Pir Sensor And Relay Circuit Diagram Circuit Electronic Schematics

Automatic Staircase Lights Using Pir Sensor And Relay Circuit Diagram Circuit Electronic Schematics

Automatic On And Off Light Switch Simple Diy Project Elektronik Devre Elektronik Elektrik

Automatic On And Off Light Switch Simple Diy Project Elektronik Devre Elektronik Elektrik

Topgreener Motion Sensor Light Switch Occupancy Detector Single Pole 500w Tdos5 883951415686 Ebay Motion Sensor Lights Lighting Design Interior Interior Sliding Barn Doors

Topgreener Motion Sensor Light Switch Occupancy Detector Single Pole 500w Tdos5 883951415686 Ebay Motion Sensor Lights Lighting Design Interior Interior Sliding Barn Doors

Pin By Dusan Dedina On Technology Light Sensor Motion Sensor Lights Motion Sensor

Pin By Dusan Dedina On Technology Light Sensor Motion Sensor Lights Motion Sensor

Https Encrypted Tbn0 Gstatic Com Images Q Tbn And9gcswthhuvqwm5lex6gxw Zmady0j6ncyii7o65bsnvi Usqp Cau

Https Encrypted Tbn0 Gstatic Com Images Q Tbn And9gcswthhuvqwm5lex6gxw Zmady0j6ncyii7o65bsnvi Usqp Cau

Source : pinterest.com